AD患者为何最先遗忘的是亲人?
2025-11-30 10:25:08 · chineseheadlinenews.com · 来源: 澎湃新闻
美国弗吉尼亚大学医学院的一项重要研究为阿尔茨海默病患者"忘记亲人"的临床现象找到了神经生物学解释。这项发表于《阿尔茨海默病与痴呆症》期刊的研究发现,大脑海马体CA2区域中包裹神经元的保护性结构在疾病早期即发生特异性破坏,直接导致社交识别记忆的优先丧失。这一发现不仅揭示了认知退化的时序规律,也为临床干预指明了新方向。

该研究系统追踪了阿尔茨海默病模型小鼠在不同病程阶段大脑结构的改变。研究人员发现,一种名为"神经元周围网络"的细胞外基质结构在疾病进展中扮演着关键角色。这种由透明质酸、连接蛋白和硫酸软骨素蛋白聚糖等分子组成的网状结构,通常包裹在特定神经元周围,既能提供物理保护,又能稳定突触连接,调控神经可塑性。在健康大脑中,神经元周围网络维持着记忆形成和储存所需的微环境稳定性。

DOI: 10.1002/alz.70813
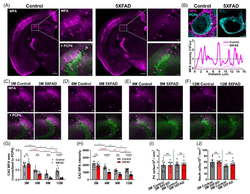
然而,在阿尔茨海默病的侵袭下,这一保护系统出现了区域差异性的崩溃。研究团队使用包括5XFAD、J20和3XTg在内的多种阿尔茨海默病模型小鼠,观察到一个一致的现象:海马体CA2区域的神经元周围网络在疾病早期即出现显著退化,远早于其他脑区。在相当于人类中年阶段的6个月龄小鼠中,CA2区域的网络结构已经明显受损,而大脑皮层、海马CA1等区域的同类结构此时仍基本完好。这种高度特异的区域选择性提示,CA2区的神经元周围网络对疾病损伤具有特殊的脆弱性。
更为关键的是,神经元周围网络的破坏发生在神经元死亡之前。在病程早期,尽管CA2区域的保护性网络已经大面积退化,但该区域的神经元数量尚未出现明显减少。这一观察表明,神经元周围网络的丧失是阿尔茨海默病的独立病理事件,而非神经元死亡的继发后果。
从结构到功能的因果链条

图:5XFAD小鼠海马CA2 PNNs的进行性破坏
CA2区域在大脑功能中承担着独特使命。过去十余年的神经科学研究逐步证实,这一小型脑区专门负责社交识别记忆,即识别和记住熟悉个体的能力。CA2区域的神经元能够整合来自多个脑区的社交信息,包括个体气味、外貌特征和行为模式等,形成对特定个体的综合性记忆表征。这种功能高度依赖神经元周围网络提供的结构稳定性。
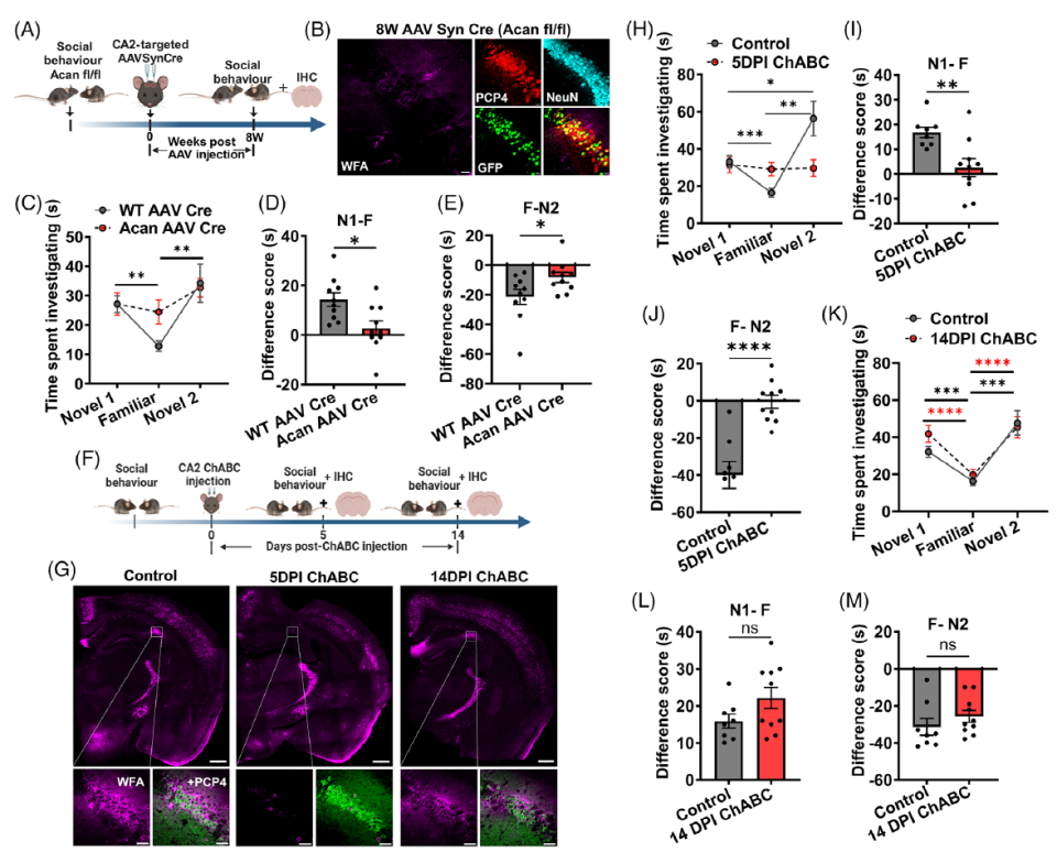
为了证实神经元周围网络的破坏与社交记忆丧失之间存在直接因果关系,研究团队设计了两组关键实验。第一组实验使用基因工程手段,在健康成年小鼠的CA2区域特异性移除神经元周围网络的核心成分——聚集蛋白聚糖。结果显示,原本社交记忆正常的小鼠在网络结构消失后,无法再区分熟悉和陌生的同类,表现出典型的社交识别障碍。
第二组实验采用酶学方法,使用软骨素酶ABC短暂降解CA2区域的神经元周围网络。实验结果更具启发性:在网络被降解5天后,小鼠出现社交记忆缺损;但在14天后,随着网络结构自发再生,小鼠的社交识别能力也随之恢复。这种"破坏-丧失-修复-恢复"的完整对应关系,有力地证明了CA2区神经元周围网络对社交记忆的决定性作用。
特别值得注意的是,这些神经元周围网络受损的小鼠在其他类型的记忆测试中表现正常。在物体识别任务中,它们能够准确记住并识别之前见过的物品,表明CA2区网络的功能具有高度特异性——专门服务于社交记忆,而不涉及其他认知领域。这一发现从神经机制层面解释了临床观察到的现象:阿尔茨海默病患者常常记不住子女的脸庞,却能认出几十年前使用过的家具。
分子机制揭示干预靶点

图:6岁时5XFAD小鼠社会记忆损伤
研究团队通过转录组测序深入探究了神经元周围网络降解的分子驱动因素。结果显示,基质金属蛋白酶的过度激活是破坏网络结构的关键机制。基质金属蛋白酶是一类能够降解细胞外基质成分的酶,在正常生理条件下参与组织重塑和突触可塑性调控。但在阿尔茨海默病中,这类酶的活性失去控制,导致保护性结构被过度分解。
在3个月龄的阿尔茨海默病模型小鼠中,尽管此时尚未出现明显的行为异常,但CA2区域的基质金属蛋白酶基因表达已经开始上调。到7个月龄时,酶活性进一步增强,同时负责合成神经元周围网络成分的基因表达出现紊乱,形成"降解增强、合成减弱"的双重打击。

图:遗传和酶促CA2 PNN破坏损害社会记忆
研究还发现,基质金属蛋白酶的异常激活与神经炎症密切相关。在7个月龄阿尔茨海默病小鼠的CA2区域,免疫反应相关的基因通路被显著激活。神经炎症作为阿尔茨海默病的核心病理特征之一,可能通过诱导基质金属蛋白酶表达,间接促使神经元周围网络降解。这一发现将局部的结构变化与全脑的病理过程联系起来,揭示了疾病进展的复杂网络。
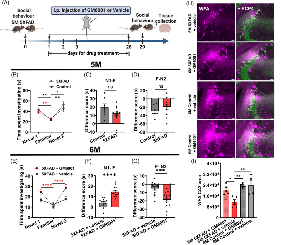
基于对分子机制的理解,研究团队测试了药物干预的可行性。他们对5个月龄的阿尔茨海默病小鼠进行为期一个月的基质金属蛋白酶抑制剂GM6001治疗。在这个时间点,小鼠的社交记忆尚未出现明显缺陷,但CA2区域的神经元周围网络已显示出退化迹象。治疗结束后,接受药物干预的小鼠能够正常识别熟悉同伴,其社交行为模式与健康小鼠无显著差异;而未接受治疗的对照组小鼠则出现明显的社交识别障碍。组织学分析证实,药物治疗有效保护了CA2区域神经元周围网络的完整性,其覆盖面积和结构密度均接近健康水平。

图:5XFAD小鼠年龄依赖性CA2区基因表达变化的转录组学分析
这一结果提供了重要的概念验证:在疾病早期阶段,通过药物手段抑制基质金属蛋白酶活性,可以保护神经元周围网络的结构完整性,从而延缓甚至阻止社交记忆的丧失。尽管GM6001作为广谱抑制剂存在特异性不足的局限,但这一策略为开发更精准的干预方法奠定了基础。
精准医疗的可能路径
这项研究的临床意义在于明确了阿尔茨海默病记忆损害的时空特异性。传统观点将认知退化视为均质化过程,认为各类记忆随病程进展而逐渐衰退。但新证据表明,不同类型的记忆依赖于不同的神经结构,而这些结构对疾病损伤的敏感性存在显著差异。社交记忆之所以最早受损,是因为支撑它的CA2区神经元周围网络在疾病早期就遭到特异性破坏。

图:MMP阻滞剂GM6001延缓5XFAD小鼠的社会记忆缺陷并抑制了PNN的降解
这一发现为早期诊断提供了新思路。现有的阿尔茨海默病诊断主要依赖认知评估和脑影像学检查,但往往在病程较晚阶段才能确诊。如果能开发出评估CA2区神经元周围网络完整性的影像学技术或生化标志物,就有可能在社交记忆缺损刚刚显现时即作出诊断,为早期干预赢得宝贵时间。
从治疗策略角度看,保护特定脑区的关键结构可能比笼统的神经保护更为有效。传统药物研发主要针对淀粉样蛋白或tau蛋白等病理蛋白,试图延缓整体病程。而针对神经元周围网络的保护策略则聚焦于维持关键记忆环路的功能完整性。这种"精准守护"的思路,可能在疾病早期发挥更显著的临床效果。
当然,从基础研究到临床应用仍有漫长的路要走。动物模型的发现需要在人类患者中得到验证,药物的安全性和有效性需要经过严格的临床试验评估。但这项研究已经为阿尔茨海默病治疗开辟了新方向:不仅要延缓整体认知衰退,更要努力守护那些对患者和家人最重要的记忆——识别和记住所爱之人的能力。正如研究团队所言,如果能让患者在疾病进程中更长时间地认识自己的亲人,那将是对生命质量最有意义的改善。