新技术为造血干细胞移植患者守住扁明
2026-03-19 04:25:17 · chineseheadlinenews.com · 来源: 中国科学报
3月19日,记者从陆军军医大学新桥医院获悉,该院血液病医学中心与眼科的青年专家团队,凭借一项针对“眼部慢性移植物抗宿主病”的诊治新技术,在第二届全国卫生健康行业青年创新大赛中荣获银奖。该成果有望为众多面临视力威胁的造血干细胞移植患者带来新希望。

论文截图。受访者供图
新桥医院血液病医学中心主任张曦教授介绍,异基因造血干细胞移植是根治恶性血液病的关键手段,但移植后高达30%至70%的患者会发生慢性移植物抗宿主病(cGVHD)。其中超过半数患者眼部会受累,出现眼干、视力模糊等症状,若处理不及时,超六成患者可能面临不可逆的视力损伤,严重影响其长期生活质量。
长期以来,该病的诊疗面临两大困境:诊断上缺乏早期、无创的可靠手段;治疗上传统方法如人工泪液、免疫抑制剂等仅能暂时缓解,无法阻断疾病进程。为攻克这一难题,在张曦的指导下,以王筱淇副教授、眼科范围副教授、程先静博士为核心的青年团队,开展了长达数年的攻关研究。

研究团队。受访者供图
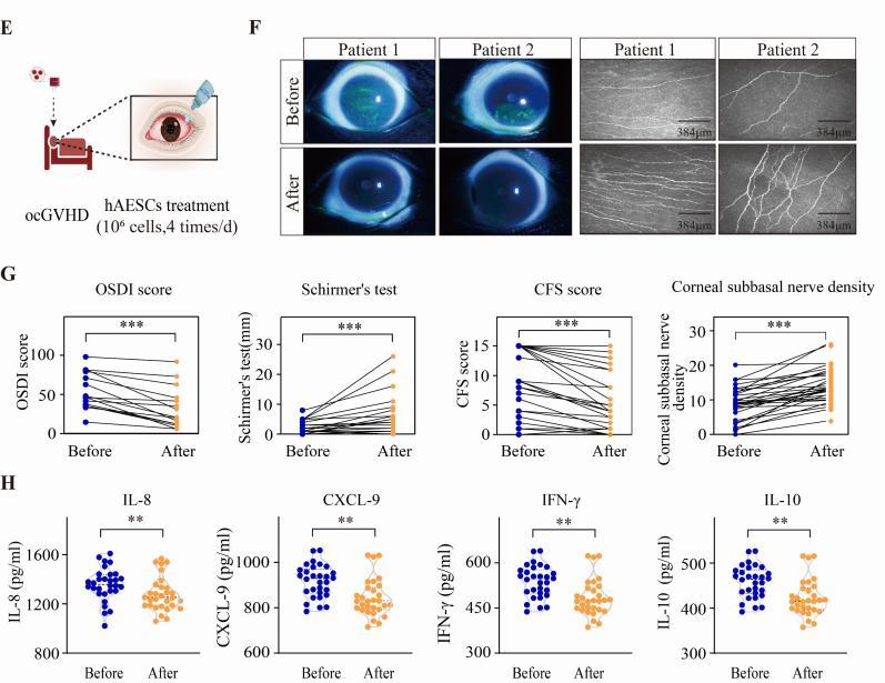
团队将目光投向泪水,致力于寻找其中的疾病“标志物”。经过大量研究,他们首次建立了一个包含六项关键指标的泪液诊断模型。“这意味着未来患者可能只需提供几滴眼泪,就能以超过80%的准确率实现早期识别。”一直致力于改善患者造血干细胞移植后生活质量的青年专家王筱淇副教授表示:“这使干预策略从‘被动诊断’转向‘主动预警’,为治疗赢得了宝贵时间。”
团队创新性地将人羊膜上皮干细胞应用于该病治疗。干细胞具有强大的修复与免疫调节能力,为从根源上控制疾病提供了全新可能。目前研究已证实了该技术的安全性及良好疗效,为患者带来了突破传统治疗局限的新选择。
团队的相关成果已发表在《血液学》《骨髓移植》等国际期刊,并被写入国内该领域首个专家共识。