上海发布“空天海洋”项目立项清单
2025-11-10 03:25:19 · chineseheadlinenews.com · 来源: 上海市科学技术委员会
关于上海市2025年度关键技术研发计划“空天海洋”(第二批)项目立项的通知
各有关单位:
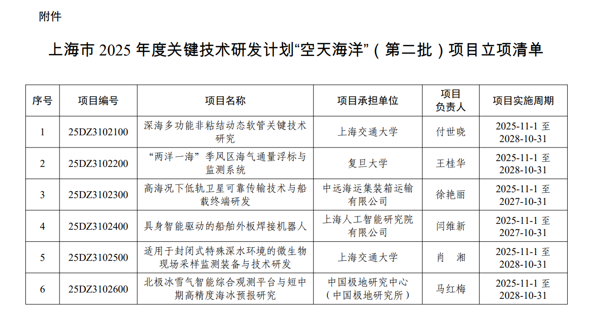
根据《上海市科学技术委员会关于发布2025年度关键技术研发计划“空天海洋”(第二批)项目申报指南的通知》(沪科指南〔2025〕24号)要求,经项目申报、形式审查、专家评审、立项公示等程序,现对《深海多功能非粘结动态软管关键技术研究》等6个项目予以立项,市科委资助1950万元,其中2025年拨款780万元。请各项目承担单位做好项目组织实施和管理工作,确保按期完成项目研究任务目标。
特此通知。
上海市科学技术委员会
2025年11月7日
【相关附件】
上海市2025年度关键技术研发计划“空天海洋”(第二批)项目立项清单.pdf
【原文下载】
关于上海市2025年度关键技术研发计划“空天海洋”(第二批)项目立项的通知.pdf
