体验了ChatGPT浏览器,我装回了Chrome
2025-11-02 23:25:22 · chineseheadlinenews.com · 来源: 爱范儿
过去一周,我把主流 AI 浏览器都体验了个遍。
OpenAI 的 Atlas、Perplexity 的 Comet、Browser Company 的 Dia,再加上 Edge Copilot,市面上最火的 AI 浏览器,各有各的亮点,也各有各的坑。
浏览器的未来长啥样?这些产品给出了完全不同的答案。
简单粗暴地分,就是两派。

渐进派以 Chrome 和 Edge 为代表,在传统浏览器里加 AI 功能。Google 占着全球最大市场份额,为了照顾大多数用户习惯,它也没必要推倒重来。AI 就是个附加功能,浏览器还是那个浏览器。
和海外版 Chrome 一样,Edge 也在右上角放了个 AI 助手按钮,点开就是侧边栏。不同的是,Edge Copilot 更倾向于语音交互,实测下来中文口音有点怪,而且也不太符合实际使用场景。
以 ChatGPT Atlas 代表的激进派,则是把 AI 当作浏览器的核心,整个浏览器都围绕 AI 对话来设计。简言之,浏览器本身就是 AI。

当然,现在的浏览器已经不满足于回答“是什么”和“为什么”,更要帮你做“怎么办”,比如 Atlas 和 Comet 所支持的智能体(Agent)模式,在你下达指令后,它就能去执行。
结论如下:
ChatGPT Atlas:最值得推荐,执行力最强,能真正帮你操作网页和自动化任务,但目前有安全漏洞,适合 ChatGPT 付费用户和真需要 AI 干活的人。
Perplexity Comet:信息聚合比较全面,但执行慢且机械、Agent 能力弱,适合查资料写报告的用户。
Dia:速度最快,界面极简,但总结缺细节且不会真正执行操作,适合追求快速浏览的尝鲜者(20 美元/月)。
Edge Copilot:免费、总结结构清晰,但 AI 味重太模板化、不会执行任务,适合不想折腾不想付费的普通用户。
让 AI 浏览器帮我干活,谁更好用?
我们给这几款浏览器出了几道“考题”,测测它们的 AI 智商。
总结文章

Dia 速度最快,几秒出结果,适合快速浏览但缺细节。Comet 的概括信息则更扎实,几乎把文章主要知识点都梳理出来了。

Edge Copilot 有点接近专业媒体编辑,能提炼“广告机制”“平台转变”等逻辑分层,结构感强,不过,就是 AI 味太重。

而 Atlas 最“人味”,不仅捕捉事实,还能延展到价值观层面,带有些许观点的观察。

一句话总结:Dia 求快、Comet 求全、Edge 求稳、Atlas 求深。
归根结底还是看谁家底层模型更强。比如 Atlas 用的是自家 GPT 模型,主场作战确实有先天优势。
总结视频
总结视频的前提还是得有字幕,不然 AI 也巧妇难为无米之炊。
Dia 和 Atlas 都能生成摘要,适合速览,还有具体的时间轴分析,像做笔记一样详细。只不过,前者生成的速度更快。

Edge Copilot 虽然 AI 味很重,但它不仅能理解文字表面的内容,还能识别作者在表达中的立场与情绪倾向,表达更清晰。

Perplexity Comet 效果一般,一顿操作猛如虎,最终只给出了一个马马虎虎的概览。

规划旅行
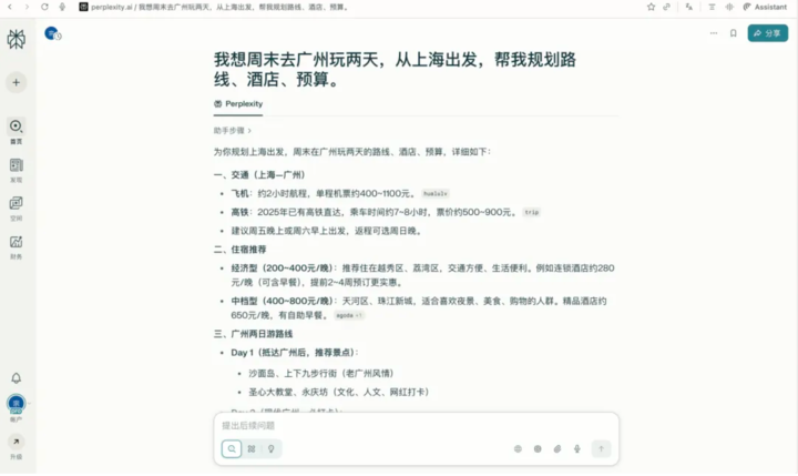
我们试了个需求:“我想周末从上海去广州玩两天,帮我安排路线、酒店和预算。”
整体来看,ChatGPT Atlas 最让我省心。

它直接生成完整的行程攻略,从路线到预算全都整合好,汇总了携程等多平台信息,图文细节丰富,更适合出门追求细节的 J 人。

Edge Copilot 和 Comet 虽说也都给了完整的行程清单,但 Comet 稍微实用一点,Edge 更像 AI 模板化输出。

Dia 配合 Google 搜索直接生成方案,省事但信源模糊。

说实话,现在还不能完全指望 AI 的旅行攻略,只能当个大方向参考。 真正靠谱的信息还得去社交媒体翻翻真人经验帖。
谁能真帮你干活?
最能体现 AI 浏览器差异的,还得看 Agnet 执行力。
我们让它们“在苹果官网购买一台 iPhone 17 Pro Max”。
Dia 能迅速识别用户意图,生成清晰的步骤式购买指南(访问官网 → 选型号 → 选支付),给出具体的数据,但不会真的帮你下单。

Edge Copilot 更接近“AI 信息检索助手”,能快速解析命令、准确描述网页状态,但同样不会真的点击,只受限于问答式交互。
Edge Copilot 浏览器截图
Comet 是真的会去点、会输、会跳页面,全程模拟人工代购,只是执行速度慢偏重机械执行,直到执行到最后一步——付账。

而 ChatGPT Atlas 不仅理解网页内容,还能模拟操作、跨页追踪、整理文件、生成报告,甚至执行自动化脚本。它还有记忆能力(还记得我昨天看的机器人评测视频吗?),隔了一天它也真能想起来。
除了购物,跨平台比价也是硬需求。
虽然 Comet 和 atlas 都号称能够执行复杂的任务,但实测下来,ChatGPT Atlas 的优势太明显了。

我的感觉是,目前 Comet 更像一个聪明的 AI 搜索助手,它的核心其实还是信息聚合与轻任务执行,能快速整合网页、学术和视频等多信源并生成简报或对比结果,响应速度快但只能做单步任务。

而 ChatGPT Atlas 属于真正意义上的“执行型浏览器 Agent”,不仅能理解网页内容,还能模拟用户操作,比如点击、输入、跨页追踪、整理文件,甚至生成报告或执行自动化脚本。
这或许也验证了一件事:AI 时代,应用层的创新门槛其实不高,真正的壁垒还是模型本身。有自家 AI 撑腰的,确实能一路平推。
别急着换 AI 浏览器,这些坑你必须知道
Chrome 的扩展插件生态已经很成熟了,看到这,可能有人会说:Chrome 装几个插件不就相当于 Atlas 吗?
坦白说,对于文章总结、网页翻译这类简单任务,Chrome 插件确实够用。装个插件几秒钟就能提取要点,体验不比 AI 浏览器差多少。但一旦涉及复杂任务,插件就彻底抓瞎了。
更深层的差异在于对未来互联网的理解。现在的互联网是为人类设计的,页面布局、交互逻辑都围绕人的视觉和点击习惯。但如果互联网的主要用户是 AI 和 Agent 呢?
浏览器的核心不再是浏览,而是执行。你不需要知道信息在哪个网站,只需要告诉 AI 你要什么,它自己去找、去做、去整合。
但从现实角度看,这些 AI 浏览器的策略都更稳妥,直接兼容 Chrome 扩展,用户迁移毫无压力。

当然,虽然这些 AI 浏览器都套了 Chromium 的壳,但 OpenAI 并不是简单的“套壳”。
根据其博客介绍,它通过自研的 OWL(OpenAI’s Web Layer)架构,重新设计了浏览器与底层引擎的关系,用 SwiftUI、AppKit、Metal 等原生框架重构界面,实现了秒级启动、更高并发和更安全的智能体运行环境。
我的电脑是 M2 MacBook Air,就体感而言,性能、速度、稳定性其实没太大差别。另外,各个浏览器都支持导入书签、垂直标签页,这些都是基本操作。
值得一提的是,AI 浏览器面临一个严重安全威胁,叫“间接提示注入攻击”。简单说,就是黑客将恶意指令隐藏在网页、邮件等内容中,当大型语言模型分析这些内容时,会误将隐藏指令当作用户的真实命令执行。
根据 Brave 的研究,多款产品都存在漏洞,包括 Perplexity Comet、Fellou 浏览器,以及 OpenAI 新发布的 ChatGPT Atlas。
这些攻击可能造成严重后果,从影响 AI Agent 的购物判断,到窃取私人数据、邮件敏感信息、账户凭据,甚至注入恶意代码或植入恶意软件。

OpenAI 首席信息安全官 Dane Stuckey 本周也公开承认提示注入攻击是严重威胁,但也坦言这是一个“前沿问题”,目前尚无明确解决方案。
为此 OpenAI 也只能采取了多项措施,包括建立快速响应系统、进行红队测试、推出未登录模式、以及引入监控模式要求用户在敏感网站操作时实时查看 Agent 行为。
最大的挑战在于 AI Agent 本身的特性。
它们像人类一样会访问可疑网站、点击危险链接,但缺乏常识和安全直觉,极易被精心设计的指令误导甚至劫持。更棘手的是,这些攻击手段非常隐蔽,可能藏在图片、截图、表单、邮件里,甚至仅仅是白底上的白色文字,防不胜防。
那么,你到底该选哪个浏览器?
就成本而言,Atlas 浏览器免费,但核心“Agent 模式”仅对 ChatGPT Plus/Pro 等用户开放,这是用核心服务“锁住”用户。Comet 走免费增值路线,基础宝能免费,但 Agent 任务数量有限制。
Dia 是订阅制(20 美元每月享受 AI 功能),模式最纯粹,目前小众,主要也不靠广告赚钱,但在被 Atlassian 收购之后,未来暂不好说。Chrome 和 Edge 的模型成本由自家广告业务和云业务支撑,所以也最大方。

而如果你本来就是 ChatGPT 的重度用户,或者已经是 Plus/Pro 付费会员,Atlas 会很顺手,几乎零学习成本。与此同时,它的执行力和记忆能力也确实比其他几个强。
如果你需要严谨的信源追溯,做研究、查资料、写报告,Perplexity Comet 最靠谱。虽然执行力不如 Atlas 那么灵活,但至少不会让你因为信息来源不明而心里没底。
如果你想尝鲜 AI,但又不想折腾,Chrome、Edge 就够了,兼容 Chrome 扩展,迁移成本低,还免费。虽然 AI 功能没那么激进,但对大多数人来说,够用了。
如果你追求极简和专注,不介意每月花 20 美元,Dia 是个不错的选择,只是小众产品的未来总会难免有些不确定性。