美国将于川普本届任期内登月
2025-12-28 11:25:10 · chineseheadlinenews.com · 来源: 未完的歌博客
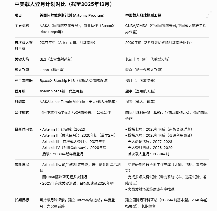
NASA新署长艾萨克曼指出,美国计划在月球建立太空数据中心及基础设施,以及或开采可能成为核聚变能主力的氦-3。NASA获川普今年较早时批准“大而美法案”拨款99亿美元(约772.2亿港元)后,正与SpaceX、亚马逊创办人贝索斯(Jeff Bezos,又译贝索斯)旗下蓝色起源(Blue Origin)及波音等多个承包商参与开发月球及为火星任务“热身”的阿提密斯(Artemis)计划。

艾萨克曼称,预计阿提密斯II的载运火箭“太空发射系统” (Space Launch System)及猎户座(Orion)太空船首个载人试飞将于不久将来进行,之后由SpaceX建立的登月器参与阿提密斯III任务。

艾萨克曼亦提到,SpaceX及蓝色起源正改良大型运载火箭,令轨道上低温推进剂转移可以更容易重用,确保来往月球变得更可负担和频密,为火星及之后的任何铺路。
