两党竞选升温 谁能让纽约重新变得“可负担”
2026-03-28 05:25:27 · chineseheadlinenews.com · 来源: 大纪元
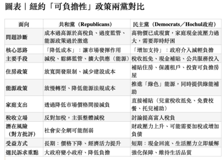
房租、电费、托儿与通勤成本持续上升,共和党主张减税与松绑监管压低成本;民主党则透过税收抵免与补贴减轻家庭负担。随着2026年各级选举升温,一场必于“生活成本”与“进步理想”的政策博弈正在展开。


一、共和党方案:把生活成本压下来
如果问纽约州共和党人一句话:为什么纽约越来越住不起?他们的回答很直接——税太高、规定太多、政府花钱太快。
共和党认为,纽约今天的“可负担性危机”,不是突然出现的,而是多年政策叠加的结果:房子越来越贵、电费越来越高、托儿像第二份房贷、保险年年涨、通勤还要再加新费用。
在州参议院共和党领袖奥特(Robert Ortt)提出的一份《纽约可负担性报告》中,共和党把问题拆开来看——能源、住房、托儿、交通、保险,每一样都在涨价。
他们的结论很简单:如果不把这些成本压下来,再多的补贴也只是治标不治本。
电费:绿色政策正在推高账单
共和党首先点名的是能源政策。他们认为,纽约州近年大力推动的绿色能源转型,是电费快速上升的重要原因之一。
自从2019年纽约通过《气候领导与社区保护法案》(CLCPA)后,共和党指出,全州能源价格已经上涨了54%。
电力公司也接连申请涨价:National Grid电费上涨约20%,多家电力公司申请的涨幅最高达33%。
共和党的说法是:为了达到激进的减碳目标,电力公司必须大规模投资新电网、输电线和可再生能源。这些钱最后谁来付?答案只有一个——电费账单上的普通家庭。州审计长估计,整个气候计划的成本可能高达3400亿美元。
共和党主张的方向是:不要只押注单一能源路线,重新采取“全能源策略”,保留天然气和核能,放慢过于激进的电气化政策。一句话:先让电费别再飙。
房子:不是盖不出来,而是规定太多
在住房问题上,共和党的看法也很明确——纽约不是没有地,也不是没人愿意盖房子。
问题是:规定太多。例如:全电动建筑法、复杂的环境审查、各种施工和能源要求。
共和党说,这些规定可能让一套房子的建造成本增加几十万美元。结果就是:建商少盖房子,房源更少,房价更高。
目前纽约州房屋平均价格已经超过50万美元,比全国中位数高出约36%。
共和党的解方包括:简化环境审批流程、减少建筑限制、降低房产相关税费、让市场增加住房供应。他们的逻辑是:房子多了,价格自然就会降。
托儿费:几乎变成第二份房贷
很多纽约年轻父母都有同一个感觉:孩子上幼儿园,比上大学还贵。
数据确实惊人:婴儿托儿平均一年约1.7万美元,幼儿托儿约1.5万美元。在一些县,托儿费甚至占家庭收入10%到37%。
共和党认为,问题的一部分也来自政策:托儿机构需要遵守大量建筑和保险规定。例如:喷水系统、HVAC(暖通空调)设备、各类安全升级。这些成本最后都转嫁到家长身上。
共和党提出的思路包括:简化托儿机构的监管规定、降低营运成本、改善托儿补贴制度。
目的就是一句话:让更多托儿中心能开门,价格才会降。
通勤:进城上班变成奢侈
在纽约都会区,通勤也成了新的成本战场。2025年纽约开始实施曼哈顿拥堵费:每次进城9美元,2028年涨到12美元,2031年可能15美元。如果每天开车进城上班,一年可能多花2340到3900美元。
更让共和党不满的是:即使政府鼓励大家搭地铁,MTA仍然计划全面涨价,地铁票:2.90→3美元。通勤铁路涨约4.5%,桥隧通行费涨约7.5%。
共和党认为,这等于:不论你怎么通勤,都要多付钱。
保险:纽约人付得比全国都多
保险也是纽约家庭开支的一个大头。例如:纽约汽车全险平均4031美元/年,比全国平均高约1500美元;房屋保险和医疗保险同样昂贵。
共和党的解释是:纽约是一个高度诉讼化的州,法律成本高、监管多,最终保费也更高。因此他们提出:改革保险法规、打击保险诈欺、降低诉讼成本。目标是让保险市场恢复竞争。
共和党的核心思路
如果用一句最简单的话概括共和党的可负担性政策,就是:让生活成本下降,而不是只靠补贴。
他们主张的几个核心方向包括:减税、减少监管、放慢能源转型节奏、增加住房供应、改革保险和法律制度。
共和党认为,只要这些结构性成本下降,纽约人的电费、房租、托儿费和保险费自然就会跟着降。否则——再多补贴也只是政府左手给钱、右手涨价。
二、民主党方案:把钱直接放家庭口袋
如果说共和党的思路是“先把成本压下来”,那民主党州长霍楚的思路则更直接:先让家庭手里多点钱。霍楚在今年的州情咨文中谈到可负担性时说得很坦白——疫情之后,通货膨胀让很多纽约家庭都在“精打细算”。
她回忆自己的童年:祖父母在工厂工作了一辈子,退休后日子依然紧巴巴;母亲要养八个孩子,常常得靠买二手衣服、精打细算过日子。甚至当她自己刚组建家庭时,也曾因为找不到负担得起的托儿服务而被迫辞掉工作。
因此,她提出的可负担性策略核心是:政府要在关键生活开支上帮家庭一把。
儿童税收抵免扩大
2026年1月26日,她宣布大幅扩大对儿童税收抵免:让家庭每年多拿上千美元。在2026财年州预算中,纽约将提供4岁以下儿童:最高1000美元税收抵免;4至16岁儿童:最高500美元抵免。
这被称为纽约史上最大的一次儿童税收抵免扩张。结果是:约160万个家庭受益,约275万名儿童涵盖其中。平均来看,一个家庭能拿到的抵免金额,从过去的472美元,增加到943美元。
州政府的说法是:这笔钱就是为了减轻养孩子的压力。
另一个很有存在感的政策,是通胀退款支票:把税收直接退回居民。原因很简单:通货膨胀让商品价格上涨,也让州政府收到了更多销售税。
霍楚的说法是:这笔多出来的钱,应该退还给纳税人。因此她在2025年4月底,宣布向200多万纳税人发放总额约20亿美元的退款支票。这也是纽约历史上第一次实施类似的政策。
免费学校餐、托儿补贴
对有孩子的家庭来说,另一项影响很直接的政策是:公立学校学生全部免费早餐和午餐。这项计划覆盖270多万名学生。
霍楚在2025年9月宣布这项政策,州政府估算一个家庭平均每月可省下约165美元的食品开支,一年大约能节省1600美元。民主党的说法是,这不只是减轻家庭负担,也能减少儿童饥饿,改善学生学习表现,提高出勤率。
在托儿问题上,民主党其实也承认一件事:纽约的托儿费确实太贵。在纽约市,一年的托儿费可能高达2.6万到4万美元。
霍楚政府的做法是扩大补贴和服务,主要包括:22亿美元投资托儿服务,在托儿“沙漠”地区建设新托儿中心,为低收入家庭提供托儿补贴,为新生儿家庭提供免费尿布等用品。
作为2026财年预算的一部分,州长霍楚在2025年5月签署了支援纽约儿童并扩大“获得负担得起的儿童保育”的立法,州政府并提出长期目标:逐步走向普及托儿服务。
最低工资
民主党另一个重要思路是:提高收入。自2026年1月1日起,纽约市的法定最低工资已上调至每小时17美元。纽约州其它地区也同样分阶段提高最低工资,之后还会每年小幅增加,并与通货膨胀挂钩。
最新消息是,纽约市议员奈尔斯(Sandra Nurse)3月10日表示,她将向市议会提案,拟将最低时薪提高至30元,接近目前水平的两倍,提案若通过,将成为全美最高时薪标准。
民主党政府认为:如果生活成本上升,最低工资也必须跟着涨。
在医疗开支方面,民主党也推出了一些针对性措施。例如:禁止州监管保险计划对胰岛素收取自付费,每年可为糖尿病患者节省最高1200美元。
纽约还推出了全国首个带薪产前假政策:孕妇每年可获得20小时带薪产前检查假期。此外还包括:扩大孕妇助产士服务,为新生儿家庭提供补助。
民主党的核心思路
如果用一句话概括民主党的可负担性政策,大致就是:透过政府投资与补贴,减轻家庭压力。主要方向包括:扩大儿童税收抵免,发放通胀退款,免费学校餐,托儿补贴,提高最低工资,医疗与家庭福利支持。
民主党的逻辑是:纽约生活成本确实高,但政府可以在教育、托儿、医疗、税收这些方面分担一部分压力。这样家庭才能喘口气。
三、财政问题:谁来为“可负担纽约”买单?
从能源账单、房租、托儿费到通勤成本,“可负担性”正成为纽约政治讨论的核心议题。不同的是,两党对问题的诊断与解方,几乎走在两条截然不同的路上。
共和党认为,纽约生活成本过高,根源在于税负沉重、监管繁复以及过于激进的能源与环保政策,因此主张减税、松绑监管,让市场增加供应、压低成本;而民主党则强调,在高物价已成现实的情况下,政府应透过税收抵免、补贴等,把钱直接放回家庭口袋,减轻养育、教育与医疗等基本开支压力。
然而,在民主党强调把钱直接放家庭口袋的同时,一个现实问题也逐渐浮现:这些钱从哪里来?
无论是扩大的儿童税收抵免、通胀退款支票,还是托儿补贴与免费学校餐,背后都意味着州政府需要持续投入数十亿美元。随着未来几年纽约州预算压力增加——包括医疗补助支出上升、公共交通资金缺口扩大,以及疫情时期联邦援助逐步消失——财政来源问题也越来越难以回避。
在民主党内部,一些进步派议员与团体主张,解方是让富人承担更多财政责任;而在地方层面,另一个长期存在的压力则是房产税。纽约州许多学区与地方政府的财政高度依赖房产税收入。纽约市市长马姆达尼亦警告称,若不对富人加征新税,房产税可能上调约9.5%。与此同时,共和党则反驳说,纽约已是全美税负最高的州之一,再加税可能加速高收入居民与企业外流。

因此,围绕“可负担性”的辩论,是一场必于谁来为政府支出买单的政治选择。随着2026年纽约州各级选举逐步升温,这场争论也被放大为一场包深层的博弈:在强调气候正义与进步理想,与越来越多家庭感受到的生活成本压力之间,纽约选民将如何权衡。