第七届新唐人油画大赛获奖名单揭晓
2026-01-22 21:25:40 · chineseheadlinenews.com · 来源: 大纪元
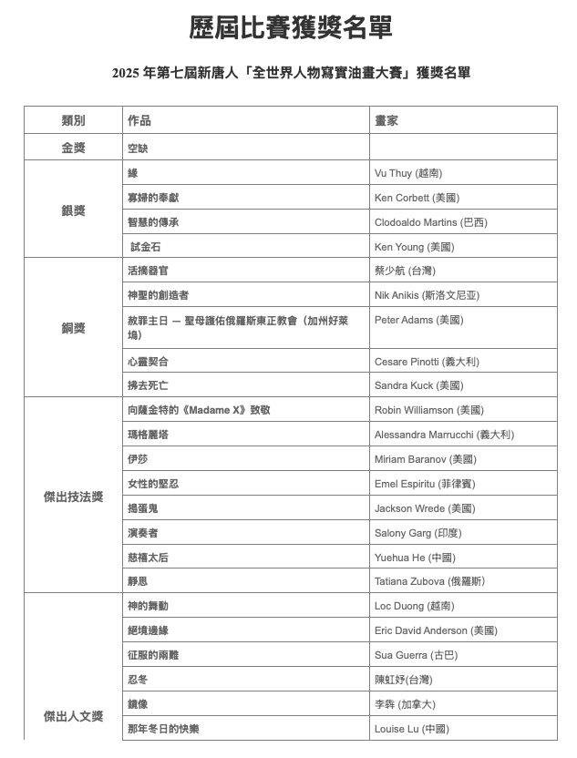
1月22日晚,新唐人国际人物写实油画大赛公布获奖名单。共有53名画家获奖,其中金奖空缺;银奖四名,获奖者分别是美国画家Ken Corbertt、Ken Young、巴西画家Clodoaldo Martins和越南画家Vu Thuy;铜奖5名,还有多名“杰出技法奖”、“杰出人文奖”和“优秀奖”获得者(全部获奖名单如下)。
评委:期待选手们再接再厉
评委主席张昆仑教授表示,经过评委会的讨论,决定金奖空缺。评委期待着选手们再接再厉,创作出具有“完美的艺术形式、积极深刻的艺术内容”的作品。
张教授在采访时表示,艺术创作的最高境界是“大艺通天”。
“艺术是神传给人的,目的是表现人类所崇尚的善与美,所以艺术带有了神性,与天意相合,”他说,“真正的艺术家是带着使命从天而来,用艺术创作去提升人类的文明,完成自己的崇高使命。”
张昆仑教授在颁奖仪式上对所有获奖选手表示祝贺。
“各位艺术家拥有善良、纯洁、高贵的心灵和精湛的艺术技艺,创作出启蒙人心,凝聚人心,提升社会道德,为艺术界树立了榜样,展现艺术创作正道的作品。”他说,“你们的作品将被后世铭记,为后人所珍视。我们希望在下次比赛中,你们能够创作出更杰出的作品!”
获奖选手:备感荣幸 感谢新唐人
以圣经故事为背景的画作《寡妇的奉献》获得银奖的美国画家Ken Corbertt激动地说,能够参加新唐人比赛对他来说是莫大的荣幸。
“这真令人鼓舞,让我知道自己正在做一些有意义的事情。”Corbertt说,“我非常感谢这份奖励,我相信它将来会催生更多类似的充满灵感和信仰的故事。我很期待做这些事。”
Corbertt表示,他的创作理念和新唐人比赛的使命高度契合,那就是“信仰”。
“艺术作品本身以及作品背后的故事都蕴含着纯粹的美。我希望这个故事能传达给人们一个信息:他们应该相信神。”他说,“你相信神,他就会给你力量和勇气。”
美国画家Ken Young的银奖作品是一幅具有精神内涵的《试金石》。他在画的说明中写道:一个基督徒陷入良心的风暴,内心交战:是忠于教会,还是忠于圣经?
“我激动万分,备感荣幸,我对能参加如此盛大的比赛而十分感激,”Young在获奖之后表示,“我打算把这个比赛介绍给我所有的艺术家朋友,鼓励他们也来参加。”
Young说,他来参赛后看到了“希望”,即传统艺术恢复过去荣光的希望。
“我认为比赛极为重要,”他说,“我希望更多的人能够注意到这个比赛,我希望它能取得越来越大的成功,它似乎正在复兴传统绘画,使其恢复过去的辉煌,所以我充满希望。”
来自台湾的铜奖得主蔡少航感谢了主办方之后表示,“我愿我的作品让大家认识到在中国发生的对法轮功学员的迫害,这是我创作的唯一愿望。”
观众:被作品震撼 赞扬新唐人
颁奖仪式吸引了很多纽约观众参加。人们表示,大赛作品丰富多样,蕴含了强大的信息,新唐人恢复传统的努力弥足珍贵。
“新唐人正在努力保护那些几乎被摧毁的文化之美,这非常重要,”纽约摩天大楼设计师Brian Winter说,“这些作品太美了,令人震撼。我最喜欢这幅《慈禧太后》,服饰太漂亮了,我觉得这幅画的品质真是令人惊叹。”

正在附近参展的艺术家John deSoto非常喜欢比赛作品的多样性。
“它传递的远不止肖像本身,还真显示了人性,以及画中人物的情感,有些画作的色彩运用真实令人叹为观止!”他说,“比如这幅捕捉到了房间的精髓,仿佛你能闻到房间里的香气;这幅画中花朵的精致也令人赞叹;你也会看到一些带有政治色彩的画作??总而言之,我印象非常深刻。”

第七届新唐人全世界人物写实大赛入围作品展仍在开放,一直到1月24日下午6点结束。期间主办方将安排画家参观大都会博物馆以及交流座谈会。
地点:Salmagundi Club (47 Fifth Avenue, New York, NY)


