灾害防御科学技术奖复评结果公示
2026-01-24 20:25:07 · chineseheadlinenews.com · 来源: 中国灾害防御协会
关于2025年度灾害防御科学技术奖复评结果公示
按照《灾害防御科学技术奖章程》的有关程序及要求,评奖工作已完成形式审查、初评及复评,现将复评结果予以公示,公示期为2026年1月21日至1月28日。任何组织或个人对结果持有异议,应在异议受理期内向奖励办公室提出,逾期不予受理。
联系人:杨薇
联系电话:010-64009181
联系邮箱:cadpkjjl@126.com
附件:
1.科技进步奖拟推荐获奖名单
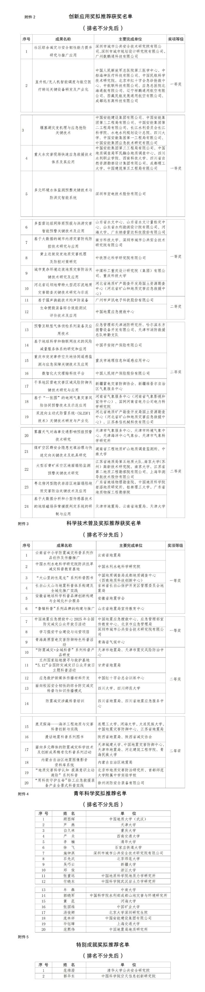
2.创新应用奖拟推荐获奖名单
3.科学技术普及奖拟推荐获奖名单
4.青年科学奖拟推荐获奖名单
5.特别成就奖拟推荐获奖名单
中国灾害防御协会
2026年1月21日

